Ce papier sera complété au fur et à mesure des trouvailles et expérimentations....
Caractéristiques générales:
- Une RTC avec pile de sauvegarde, car malheureusement elle n'est pas incluse sur la carte fox.
- Un support de stockage SD/MMC
- L'interface RS232 pour le port console
- Une interface LCD, soit via bus I2C, soit via port 4 bits
Quelques idées de schéma :
- Ajout d'une RTC sur bus I2C
http://www.acmesystems.it/?id=105 (note d'application ACME) http://www.confinidigitali.it/mambo/images/stories/OEM/mmc-rtc_schematic.pdf
- Ajout d'un lecteur SD/MMC
http://www.confinidigitali.it/mambo/images/stories/OEM/mmc-rtc_schematic.pdf
- Ajout d'un afficheur LCD en interface 4 bit :
http://www.acmesystems.it/?id=8021 ou Via bus I2C http://www.acmesystems.it/?id=162
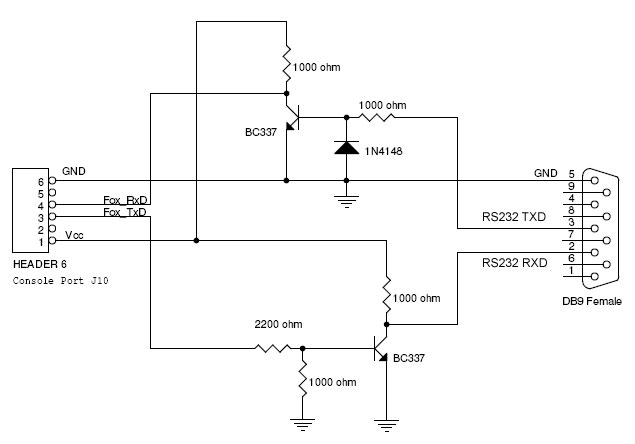
- Interface console en RS232
http://www.acmesystems.it/?id=106 Avec transistors
- Quelques bonnes idées seraient à prendre également sur le schéma de la carte SX18: http://www.areasx.com/files/articoli/8124/SX18_Schematic.pdf
Annexes :

